
Fejtörõk - Találós Kérdések!
Ez az oldal azoknak szól, akik számára játék vagy szórakozás agyalni bizonyos kérdéseken, azaz szeretik a "fejtörõ"
kérdéseket, talányokat. Mivel ez a weblap elsõsorban mûszaki témákkal, leginkább elektronikával foglakozik, igyekeztem
olyan találós kérdéseket összeválogatni amelyek elektronikához (ill. természettudományokhoz) köthetõk.
A kérdések egy része sajár "szerzemény", egy másik részét hallottam valakitõl ,vagy az interneten találtam valahol.
Annyit azért hadd javasoljak, hogy ha nem megy egybõl a válasz, akkor se nézzük meg egybõl a magyarázatot,
sokkal érdekesebb kicsit agyalni a kérdésen, és mondjuk várni egy napot, hátha beugrik - esetleg meg lehet kérdezni
mások tippjeit is. Tehát vágjunk is bele:
Biztos mindenki ismeri a manapság használt kismegszakítókat, (ezekben elektromágneses kioldó és bimetálos hõkioldó is van).
Bizonyos helyeken a kismegszakítókkal még sorbakötnek egy hagyományos olvadóbiztosítékot is.
Vajon miért? Mi a célja, illetve mi az értelme ennek a megoldásnak?
Megoldás megjelenítése
A megoldáshoz érdemes végiggondolni, hogy milyen paraméterében különbözhetnek
egymástól jelentõsen a különbözõ biztosítékok. Túláram esetén mindegyik a saját karakterisztikájának megfelelõen leold,
de mi történik egy rövidzárlat esetén? Ilyenkor a kismegszakító mágneses gyorskioldója bontja az érintkezõket,
az áramkör azonban nem azonnal szakad meg, mert az érintkezõk ívet húznak, és az íven
keresztül még jelentõs áram tud folyni. Tehát az áramkör akkor szakad meg ténylegesen, amikor az érintkezõk között
kialakult ív kialszik. Azonban ha a hálózat belsõ ellenállása nagyon kicsi (és a rövidzárlaté is) akkor olyan nagy áram folyhat
(akár többezer Amper), hogy a kismegszakító érintkezõi között kialakult ív nem alszik ki, hanem szétégeti a
kismegszakítót és akár tüzet is okozhat. Emiatt a kismegszakítók (és az olvadóbiztosítékok is) specifikálva vannak,
hogy mekkora az a legnagyobb áram amit még biztonsággal meg tud szakítani (háztartási kismegszakítók esetében ez 4...8kA körüli).
Olyan helyen ahol ennél nagyobb zárlati áram is elõfordulhat, alkalmazzák pl. a kérdésben szereplõ megoldást,
ugyanis az olvadóbiztosíték, a kimsegszakító zárlati áram megszakítóképességénél nagyobb áramok megszakítására is képes lehet.
Hogyan, milyen módszerekkel lehet a fény "frekvenciáját" (na jó, hullámhosszát) megmérni?
Van-e házilagos, de viszonylag pontos eredményt adó módszer?
Van-e olyan alaktrész ami a fény frekvenciáján müködö rezgõkört tartalmaz?
Megoldás megjelenítése
A megoldáshoz érdemes végiggondolni, hogyan jelenik meg számunkra a fény és annak a hullámhossza:

Az emberi szem a fény hullámhosszát színként érzékeli, ezért a legegyzserûbb módszer a fény színe alapján megsaccolni a hullámhosszt.
Egy másik lehetõség, pl. egy, a fentihez hasonló színskálához hasonlítva leolvasni a színhez tartozó hullámhosszt. Ha egy prizmára
(vagy optikai rácsra) vetítjük a fényt, az ebbõl kilépõ fénysugár a hullámhossztól függõ törési szöggel lép ki a prizmából.
Ilyen módon pl. a fehér fényt összetevõire lehet bontani, ha pedig egy megfelelõ hullámhossz skálával ellátott lapra vetítjük ki,
akkor számszerû értékekekt is leolvashatunk.
A kérdés másik része a "fény frekvenciáján mûködõ rezgõkör", gyakorlatilag egy optikai rezonátort jelent, ami csak adott hullámhosszú
fény esetén mûködik. Ilyen rezonátor lehet pl. két adott távolságban levõ, és tökéletesen párhuzamos tükör felület, amit a gyakorlatban
lézer elõállításához használnak. Félvezetõ lézerdióda esetében ez a rezonátor magán a févezetõlapkán kialakított felületekkel van megvalósítva.
Rákapcsolok egy kábel egyik végére 25V-ot, a másik végére meg egy 230V/100W-os izzót.
Az izzó teljes fényerõvel kezd világítani! Semmilyen csalás nincs a dologban, de akkor hogy lehet ez?
Megoldás megjelenítése
Ehez semmilyen trükkre nincs szükség, csak a kérdés feltevésekor szándékosan kimaradt egy információ, ugyanis
a kábelre nem sima egyenfeszültséget, hanem váltakozó feszültséget kell kapcsolni. Ha a kábel hossza megfelel a tápláló jel frekvenciájához
tartozó, kábelben kialakuló hullámhossz - negyedrészének, akkor a kábelünk egy tápvonalból kialakított transzformátorként fog viselkedni.
Pl. ha a a kábelünk egy 50ohmos hullámellenállású, 7,5m hosszúságú koaxkábel, és 10MHz-es 25V effektív értékû szinusszal hajtjuk meg,
akkor pont 230V-ot kap a kábel végére kapcsolt izzó. A kérdésre egyébként többféle jó megoldás is van, mivel ez más frekvencián,
más kábelhosszal is megvalósítható. RF technikában ezt a jelenséget gyakran ki is használják - persze nem izzólámpa meghajtásra, hanem
impedancia illesztésre.
Van egy feszültségosztó 2db soros ellenállásból, egy DC tápegységre kapcsolva. Egy digit multiméterrel megmérem az
egyik ellenálláson esõ feszültséget. A mûszer 1V-ot mutat, ezután megmérem a másik ellenálláson is a feszültséget, ami szintén 1V.
Ok. tehát a két ellenállás egyforma, de azért -biztos ami biztos- megmérem a tápfeszültséget is (a két ellenállás feszültségének az összegét),
a mûszer 3V-ot mutat!!! Hogy lehet ez? (és mekkorák az ellenállások?)
Megoldás megjelenítése
A feszültségosztón mért feszültség, a mûszer csatlakoztatásakor lecsökken, mivel a mûszer belsõ ellenállása párhuzamosan
kapcsolódik az osztóban levõ ellenállással, ezért mérünk kisebb feszültséget. Mivel az osztón mért feszültség 1V a felsõ
ellenálláson ilyenkor 2V esik, amibõl az következik, hogy az osztóban levõ ellenállások értéke megegyezik, a mûszerünk belsõ
ellenállásával, ami általában 10MΩ (de elõfordul kisebb pl. 1MΩ, ritkán pedig nagyobb érték is).
Van két ledem amiknek a nyitófeszültsége eltérö (pl. fehér és piros led), ezeket párhuzamosan kapcsolom, és egy
ellenálláson át feszültséget adok neki. Mindkét ledem szépen, és kb. egyformán világít, hogy lehet ez?
Megoldás megjelenítése
A ledeket ellentétes polaritással kötöm be, és váltakozó feszültségre kapcsolom.
így az egyik félperiódusban az egyik led, a másik félperiódusban pedig a másik világít. Ha a frekvencia nem túl alacsony
akkor mindkét led fényét folyamatosnak látjuk. 50Hz-esetén azonban van aki látja, hogy a ledek valójában felváltva
villognak (az emberek kevesebb mint 50%-a).
Olyan alkatrészek neveit szeretném összegyûjteni, amelyeknek csak két kivezetésük van, és amik egy oszcillátor aktív elemei lehetnek.
Az oszcillátorban ezen az aktív alkatrészen kívül csak passziv alaktrészek (ellenállás, kondenzátor, tekercs, stb...) lehetnek.
Tehát pl. diac-ból (+ egy kondi és egy ellenállás) lehet ilyen oszcillátort csinálni. Persze ezen kivül még van néhány ilyen alkatrész, mik ezek?
Próbáljukn meg minél több ilyen alkatrészt felsorolni.
Megoldás megjelenítése
Az alábbi képen egy diac-ból, és egy glimmlámpából kialakított oszcillátor látható.

Azonban még sokféle alkatrésszel építhetõ hasonló áramkör: diac, glimmlámpa, relámneon (és szinte minden gáztöltésû fényforrás, pl. fénycsõ),
túlfeszültség védõ szikraköz, auto gyújtgyertya, fénycsõgyújtó, esaki/tunell dióda, négyrétegú dióda.
Határesetként a bipoláris tranzisztor kollektor-emitter átmenete is felhasználható záróirányban elõfeszítve - bár a tranzisztor 3 kivezetéses,
de a bázisát ebben az esetben nem használjuk. Tehát ha van egy olyan tranzisztorunk, aminek véletlenül letört a bázis kivezetése,
és csak két kivezetése maradt, akkor.... Bát ha ezt efogadjuk akkor a tirisztor és a triak is hasonlóképpen...
Melyik az az alkatrész, aminek csak 1 kivezetése van, vagy ha úgy könnyebb: csak egyetlen csatlakozási pontja van az áramkörben?
Megoldás megjelenítése
A legegyszerûbb válasz pl. a botantenna. Az antenna valójában a földhöz képest ad jelet, de fizikailag csak egyetlen csatlakozási pontja van.
Hasonlóak még: ionizáló csúcs, mérõpont, palzmagömb (játék), esetleg földelés, vagy annak csatlakozója, banánhüvely...
Az érdekesség kedvéért megemlítem hogy létezik, és van is itthon olyan alkatrészem aminek nulla kivezetése van: azaz nincs kivezetése,
ennek ellenére tud energiát fogyasztani az áramkörbõl és mûködik is! Késõbb leírom mi is ez, és esetleg fotót is teszek fel róla... addig is lehet mailban tippelni :)
Ezért a kérdésért anno az egyik volt tanárom elégn csúnyán nézett, szóval, valami olyasmi anyagot keresek ami jól vezeti az áramot és átlátszó.
Akár több A-is elmegy rajta anélkül, hogy károsítaná és eközben nagy feszültség sem esik rajta! Mi lehet ez?
Megoldás megjelenítése
Drótkerítés. A feltételeknek végülis megfelel :) de azzért még fel lehet párat sorolni, pl. savas vagy lúgos elektrolitok (kénsav/akkumulátorsav),
fémsók oldatai (pl. konyhasó oldat, rézszulfát oldat).
A belsöégésû (pl. benzines) motorok gyújtásához 20...25kV-os feszültséget szoktak elõállítani, ugyanakkor gyújtógyertya a szikraközének távolsága
0,8....2mm közötti szokott lenni. Viszont 20...25kV-nak akár 1cm távolságot is "lazán" át kellene ütnie, vagy mégsem?????
Szóval a feladat: indokolni kellene, hogy ha igen, akkor miért nem. :)
Megoldás megjelenítése
A motor belsejében nem sima levegõn kell létrejönnie a szikrának, hanem benzin-levegõ keverékben, aminek nagyobb az átütési szilárdsága mint a levegõnek,
ráadásul, a motor a gyújtás elõtt kb 10x-es nyomásra sûriti a keveréket, aminek ettõl még tovább növekszik az átütési szilárdsága!
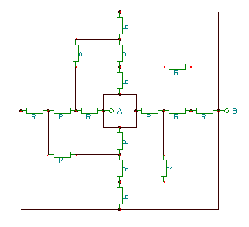
Egy egyszerû feladat! Mennyi az eredõ ellenállás az alábbi képen szereplõ áramkörben, az A és a B pont között, és hogyan lehet a legegyszerûbb módon kiszámolni?

Megoldás megjelenítése
Ennél a feladatnál azt kell észrevenni, hogy bár elég érdekesen vannak az ellenállások összekötve, több olyan pont is van az áramkörben amik
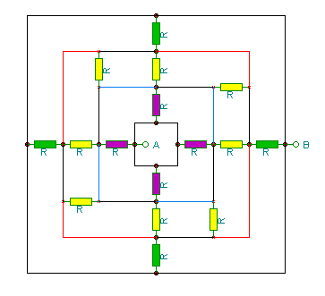
mindíg azonos potenciálon lesznek, a szimmetrikus felépítés miatt. Ha ezeket a pontokat összekötjük, attól az A-B pont közötti ellenállás nem fog megváltozni, mert az
az azonos pontenciálú pontok összekötésein nem fog áram sem folyni. Ezek az összekötések láthatók az alábbi rajzon:

A kép alapján észrevehetõ hogy az azonos színnel megjelölt ellenállások valójában párhuzamosan kapcsolódnak, és három ilyen csoport eredõje lesz
az A-B pont közötti ellenállás, azaz Re = R/4 + R/8 + R/4 = 5/8 * R
Van egy ferritvasmagom aminek 3 független tekercse van (tehát ha úgy tetszik egy 3 tekercsbõl álló, 6 kivezetéses transzformátor).
A tekercsek induktivitása:
1.: 10uH,
2.: 160uH,
3.: 2,56mH
A kérdés: hány féle induktivitás értéket tudok elõállítani a tekercsek különféle összekapcsolásával? Mekkorák ezek az induktivitások?
(A tekercseket és a tekercsek közötti csatolást az egyszerüség kedvéért tekintsük ideálisnak)
Megoldás megjelenítése
A tekercseket többféle képpen lehet összekapcsolni, azonban a párhuzamos kapcsolások esetén, ideálisnak vett transzormátor esetében
mindíg 0 induktivitást kapunk, tehát maradnak a soros megoldások.
Tehát vizsgálhatunk 1-1 tekercset magában, akkor a kapott értékek: 10µH, 160µH, 2,5mH
Sorba köthetünk két tekercset: itt már érdekesebb a helyzet ugyanis két tekercset sorba lehet kötni úgy, hogy az eredõ induktivitás
mindkettõnél nagyobb legyen, de ha az egyik tekercset megfordítjuk, akkor kisebb induktivitás értéket kapunk. Azon kívül észre kell venni,
hogy pl. 10µH és 160µH, sorbakötve nem 170µH lesz ugyanis közös vasmagon vannak a tekercek (csak egymástól független
tekercek induktivitása adható össze így), az eredõ tekercs menetszáma lesz nagyobb, azonban a tekercs induktivitása a menetszám négyzetével lesz arányos...
Tehát a feladat úgy oldható meg ügyesen, ha a tekercseket, adott menetszámokkal vesszük figyelembe, majd az öszekapcsolt tekercsek kialakult menetszáma alapján
adjuk meg az induktivitást. A menetszámok számszerû értéke valójában nem is lényeges, csak az egymáshoz képest vett arányuknak kell megfelelõnek lennie.
Figyeljük meg, hogy a 2. tekercs induktivitása 16x akkora mint az elsõ tekercsé, tehát a menetszáma 4x annyi. Hasonlóképp a 3. tekercs induktivitása is
16x akkra mint a 2. tekercsé, azaz a menetszáma 4x annyi. Ha a számolás során 1, 4, és 16 menetes tekercsekkel számolunk (tehát pl. a vasmag Al értékét
10000µH-nek vesszük) akkor is teljesen jó eredményeket fogunk kapni.
A helyzetet tovább bonyolítja hogy 3db tekercset is sorbaköthetünk, méghozzá 4 féle képpen. Ezért az összes lehetõséget érdemes egy táblázatba összefoglalni...
| # | Tekercs kombináció [µH ± [µH] ± [µH]] |
Ekvivalens menetszám | Induktivitás eredõje [µH] |
| 1 | 10 | 1 | 10 |
| 2 | 160 | 4 | 160 |
| 3 | 2560 | 16 | 2560 |
| 4 | 160+10 | 5 | 250 |
| 5 | 160-10 | 3 | 90 |
| 6 | 2560+10 | 17 | 2890 |
| 7 | 2560-10 | 15 | 2250 |
| 8 | 2560+160 | 20 | 4000 |
| 9 | 2560-160 | 12 | 1440 |
| 10 | 2560+160+10 | 21 | 4410 |
| 11 | 2560+160-10 | 19 | 3610 |
| 12 | 2560-160+10 | 13 | 1690 |
| 13 | 2560-160-10 | 11 | 1210 |
Tehát összesen 13 féle különbözõ induktivitás érték kombinációt lehet elérni a tekercsek különféle összekapcsolásával
(ha a párhuzamos eredõként kapott nulla indutivitás értéktõl eltekintünk).
Bizonyos készülékek a mai napig tartalmaznak elektroncsövet különféle okokból. Melyek azok az alkalmazások vagy készülékek,
amelyekben a mai technikával (2020 jun.) sem lehet gazdaságosan, vagy korrekt módon kiváltani az elektroncsövet?
(pl. mert nincs félvezetõs hasonló paraméterû megfelelõje, vagy kevésbé megbízható, esetleg sokkal drágább)
Megoldás megjelenítése
Az egyik ilyen, aminek feltehetõleg még sokáig nem lesz félvezetõs alternatívája, a röntgencsõ. Az lényegében egy nagyfeszütsgégû
dióda, amiben az anódjába becsapodó nagy sebességû elektronok miatt keletkezik Röntgen sugárzás. Elsõsorban orvosi és egyéb anyagvizsgálati berendezésekben fordul elõ.
Továbbiak: Magenetron (pl. a mikrohullámú sütõben ez állítja elõõ a 2,4GHz-es hullámokat, a magnetront félvezetõvel kiváltva nagyságrendekkel többe kerülne a készülék),
GM csõ (ionizáló pl. radioaktív sugárzások kimutatására/mérésére való, a jelenlegi félvezetõs alternatívák rosszabbak), Oszcilloszkópcsõ, Varázsszem (ezek kiváltzhatók
ugyan más eszközökkel, de a kapott eredmény és dizájn is erõsen más lesz), Szoláriumcsõ, Germicid csõ - ez utóbbi kettõ ugyan nem tekinthetõ kimondottan elektroncsõnek,
mert nem vákuum hanem gáztöltet van benük (bár pl. a GM csõben is), de ezeknek bár létezik feélvezetõs alternatívája, jelenleg azért még problémásabbak (ár, élettartam, stb...).
Egyesek szerint az elektroncsöves hi-fi erõsítõk csõvei sem válthatók ki mással, mert ezekkel érhetõ el jobb hangzás (ezzel ugyan nem értek egyet, de elfogadom ezt a véleményt is).
Egyes nagyfrekvenciás és nagyteljesítményû, rádió/tv adóberendezések csöve sem válhatók ki közvetlenül. Manapság sok kisebb teljesítményû félvezetõs egységbõl felépíthetõk,
és fel is építik ezeket a berendezéseket. De amit mondjuk egy elektroncsöves adó tud egyetlen csõvel (akár n*100kW), azt csak sok darab félvezetõvel lehet megoldani.
Fel lehetne még sorolni egyes gázkisülésû csöveket: pl. fény-hullámhossz referencia csövek, illetve mûszerek szélessávú, UV tartományban is mûködõ speciális fényforrásai.
Aki még tud ezen kívül még hozzátenni valamit, az ne kíméljen :)
Egy 14V feszültségû tápegységre (vagy akkumulátorra) rákapcsolok egy diódán keresztül egy kondenzátort, a csatolt rajz szerint, a
kapcsoló bekapcsolásával. Mérem a kondenzátor feszültségét, és meglepetésre nem csak 14V körüli feszültségre töltõdik fel,
hanem nagyobb feszültségre. A kondenzátor a bekapcsolás elõtt nem volt feltöltve (0V-ot mutat a mûszer),
és a tápegységet is ideálisnak tekinthetjük, és a mûszer is pontosan mér (nincs mérési hiba).
De akkor, milyen logikus magyarázata lehet a dolognak?

Kiváncsi voltam mennyire reprodukálható a találós kérdésben leírt jelenség, ezért összeraktam az áramkört!
Elõször 14V tápfeszültséget és 2200µF-os kondit használtam - és nem sikerült feszültségtöbbletet kimutatni.
Azután kipróbáltam egy 640nF-os fóliakondival, ez a bekapcsolás után felszaladt 17,5V-ig! Persze utána, mivel a
mûszer belsõ ellenállása nem végtelen nagy (10Mohm) szépen visszamászott 14V körülire. De a lényeg ebbõl: reprodukálható
a gyakorlatban is a jelenség! Konkrétan 14V-os táp, 1N5822 dióda, és 640nF esetén 17,5V-ra töltõdött fel a kondim - tehát a
tápfeszültségneél lényegesen nagyobbra). Mi lehet a jelenség magyarázata?
Megoldás megjelenítése
A jelenséget egyszerüen a vezetékek induktivitása okozza. Amikor a kisütött (ez lényeges) kondival bekapcsoljuk az áramkört
egy igen nagy áramimpulzus fogja tölteni a kondit. Az átfolyó áram miatt a vezetékek parazita induktivitásában energia tárolódik,
ezért amikor a kondi feszültsége eléri a táp feszültségét, még tovább folyik az áram, egészen addig amig ez a tárolt energia kb. 0-ra csökken.
Ezután persze megfordulna az áramirány, és egy lecsengõ rezgés után beállna a kondin levõ feszültség, a táp feszültsége közelébe,
de a dióda miatt ez nem történik meg. Igy a kondi feszültsége egy magasabb értéken állapodik meg, és jórészt a mûszer belsõ ellenállása
miatt fog csak lecsökkenni. Ez a jelenség nehezen mutatható ki elkóval, mivel annak nem az induktivitása, hanem a soros veszteségi ellenállása
dominál (ESR), hasonlóképpen nagyobb belsõ ellenállású táppal sem fog menni. Olyan áramforrás kell a kísérlethez, aminek nem törik le számottevõen
a kimenõ feszültsége, amikor egy kondit rákapcsolnak. Vagy úgy is megfogalmazható a dolog, hogy ha a kondi,a
vezetékek induktivitása, és az egyéb veszteségi ellenállásokból álló rezgõkör jósági tényezõje 1-nél nahgyobb,
akkor a kondi feszültsége is nagyobb lesz mint a tápegységé. Még anyit, hogy szimulátorban is jól modellezhetõ a dolog,
csak be kell építeni némi veszteségi ellenállást és parazita induktivitást is sorosan a körbe.
Egy 12V-os dugasztápról kipróbálunk egy LED szalag darabot. Szeretnénk eldönteni, hogy a tápból jövõ feszültség jól pufferelt sima DC,
avagy csak egy sima trafó+graetz van a tápban, és a ledek emiatt 100Hz-el villognak (ami ugye szabad szemmel nem látható).
Hogyan lehet a legegyszerûbben, mûszerek nélkül, néhány pillanat alatt eldönteni a kérdést? (A tápot nem lehet szétszedni, hogy megvizsgáljuk,
és a kinézete, súlya alapján sem tudjuk eldönteni.)
Megoldás megjelenítése
Ha a led szalag darabot a vezetékénél fogva elkezdjük lóbálni, majd forgatni, akkor a levegõben a ledek útvonalának megfelelõ
köröket fogunk látni, ha a ledek villognak, akkor ezek a körök nem folyamatos, hanem szaggatott vonalból fognak állni. Kis gyakorlattal,
már a fényforrás apró megmozdításából is észrevehetõ, hogy az villog-e, vagy sem. Még rutinosabbaknak nem kell a fényforrást sem megmozdítaniuk,
elég ha a fejüket mozdítják meg, hogy az a nézõpont változzon ahogyan a ledeket látja.
Egy hajó hosszának, az árboc magasságának, a kapitány kisfia életkorának és a kapitány életkorának szorzata 303335. Hány éves a kapitány?
(ez viccesen hangzik, de nem vicc, tényleg ki lehet számolni az információk alapján)
Megoldás megjelenítése
Tehát hogyan kell ezt kiszámolni... a 303335-öt fel kell bontani primtényezõkre, azaz 5 * 19 * 31 * 103 = 303335. Tehát ezeket
a számokat szoroztuk össze. A kapitány korának meghatározásához a négy lehetséges szorzó közül az 5 nyilván kizárható, hiszen ha lehetne is kapitány
valaki öt évesen, akkor sem lehetne nála idõsebb kisfia. Hasonlóképen a 103 is kizárható, még ha ilyen hosszú ideig is élne valaki,
maximum felnõtt fia lehetne, kisfia aligha (tudom ebbe manapság bele lehet kötni, mert az örökítõ anyag manapság már eltárolható,
de azért ez akkor sem lenne logikus). Maradt tehát a 19 és a 31. Ha 19 évesen lenne egy 5 éves fia, akkor 12 éves korában kellett
volna apává válnia (tudom van aki erre is tudna kivételt), de sokkal logikusabb, hogy 31 éves... akinek van egy 5 éves kisfia,
egy 103 méter hosszú hajó kapitánya, aminek 19 méter magas az árbóca.
A rendõrfelügyelõ és a matematikus nyomoz!
Egy fogadáson, száznál több, de kétszáznál kevesebb pohár vörösbor van elõkészítve a vendégeknek,
és a rendõrfelügyelõ szerint közülük egyetlenegy mérgezett.
Matematikusunknak a lehetõ legkevesebb méréssel kell megállapítania a helyszínen, egy
kis hordozható laboratórium segítségével, melyik a mérgezett bor. Egy mérésben több pohár
tartalmából is lehet egy mintát összekeverni, és a méregbõl egész kicsi dózis is kimutatható.
- Válasszon egy poharat, elõször azt mérjük egyedül! - szólt a matematikus a felügyelõhöz.
- De hát ez pazarlás, így biztosan több mérés kell majd, mint a minimum! - képedt el a felügyelõ.
- Ugyan már, ne higgye, csak tegye nyugodtan, amit mondok! - mosolygott a matematikus.
- Különben is egy kis szerencsejáték jót tesz az emésztésnek.
A matematikus pontosan tudta, mit beszél, tehát pontosan hány pohár bor volt a fogadáson elõkészítve?
Hány mérést kellett maximálisan végezni a laborban?
Megoldás megjelenítése
Ha a poharak száma kettõ hatványa, azaz 2n, akkor n darab mérésre van szükség, olyan módszerrel
hogy a poharak felébõl veszünk mintát, majd ennek a felébõl, és így tovább amíg eljutunk a mérgezett pohárhoz.
Ha a poharak száma 100 és 200 közötti, akkor 128 (27) db vagy kevesebb pohár esetén maximum 7db mérésre
van szükség, ennél több pohár esetén (28 azaz 256-ig) pedig 8db mérésre. A matematikus azért mondta,
hogy elõször válasszanak egyetlen poharat, mert 129db pohár volt az aztalon. Így már mindenképpen
8db, mérésre van szükség, de mivel csak 1db pohárral van több a 128-nál, így akkor is 8db mérés kell ha
elõször egyetlen poharat vizsgálnak meg, majd a maradék 128db-ot 7db méréssel. A szerencse ott jön a képbe,
hogy ha véletlenül sikerül elsõre eltalálni az egyetlen mérgezett poharat.
Annyit azért hozzátennék a "hivatalos" megoldáshoz, hogy a 129db poharat feloszhatjuk 64+65 arányban is,
és ha a 64db között van a mérgezett pohár, akkor 7db mérés elegendõ lesz. Ha a 65db között van, akkor azt
32+33 arányban oszthatjuk fel. Ezt a logikát folytatva 7:1 lesz az esélye annak hogy 7db mérés elegendõ,
azaz %-ban kifejezve 87,5% az esélye, hogy 7db mérés elegendõ, és 12,5%, hogy 8db mérésre lenne szükség.
El lehet gondolkozni azon, hogy a matematikus jól döntött-e, amikor egy viszonylag kicsi eséllyel megvalósuló,
de "nagy nyeremény" lehetõségéért lemondott, a 87,5% eséllyel elérhetõ 7db vizsgálat lehetõségérõl.
Van 6 doboznyi kondenzátor, mindegyik egyforma külsejû, és pontosan 100nF kapacitású. Azonban a 6 doboz között
van egy vagy több olyan doboz, amelyben 100nF-os kondenzátorok helyett csupa 110nF-os kondi van. Meg kellene határozni,
hogy melyik dobozban vannak 100nF-os és melyikben 110nF-os kondik, a lehetõ legkevesebb méréssel.
A kondik tetszés szerint variálva összeköthetõk a méréshez, pontos kapacitásmérõt használunk, és a kondikat
is pontosnak feltételezzük, tehát nincsenek közbensõ értékszórások.
Legkevesebb hány méréssel lehet eldönteni a kérdést?
Milyen mérési elrendezést kellene használni?
Megoldás megjelenítése
Ha a kondikat megfelõen kötjük össze akkor egyetlen méréssel meg lehet határozni, hogy melyik doboz(ok)ban
vannak 110nF-os kondenzátorok. Az elõ dobozból kiveszük egy kondenzátort, a másodikból kettõt,
a harmadikból négyet, és így tovább, az utolsóbõl 32db-ot. Az összeset (63db-ot) párhuzamosan kötjük
és megmérjük a kapacitását. Ha mindegyik 100nF kapacitású lenne, akkor 6300nF-ot mérnénk.
Amennyivel több +10nF kapacitást mérünk, az megmutatja melyik doboz(ok)ban vannak a 110nF-os kondik.
Ha +10nF kapacitást mértünk akkor az elsõ dobozban, +20nF esetén a másodikban, +40nF esetén a harmadikban...
és így tovább. Ha nem 2 hatványa a kapott 10nF-ok szorzója, akkor több dobozban is van 100 helyett 110nF-os kondi,
pl. +30nF esetén az elsõ és a második dobozban is. Tehát ha az értéket binárisan felírjuk, akkor megmutatja,
hogy melyik dobozokban vannak a 100nF-os, és melyiban a 110nF-os kondenzátorok.
Egy gyakorlatban megoldandó feladat kapcsán jött az ötlet, hogy ez fejtörõnek sem lenne utolsó.
Adott egy szerszám ami egy 8mm x 8mm-es négyzetes hasábban végzõdik. Ennek a végére egy mûanyag nyelet
kellene felszerelni. A felszerelés módja: a nyélbe egy furat kerül, aminek az átmérõje nagyobb mint a
négyzetes hasáb oldalmérete, de kisebb mint az élek (átló) mérete. A nyél anyaga hõre lágyuló mûanyag
a szerszám pedig acél. Az acélt felmelegítve a négyzetes hasábot belenyomom a hõre lágyuló nyél furatába.
A hasáb élei kinyomnak némi anyagot a nyélbõl és ez befolyik a furat fala és a lapok közé.
A kérdés pedig: mekkora furatot kell fúrnom ahhoz, hogy az élek által kitolt anyag pont annyi legyen
mint amennyi a lapok és a furat oldalfala közé elfér? Tehát ne jöjjön ki felesleges anyag a furatból a
forró hasáb betolásakor, és ne is maradjon benne "légzárvány"!
Megoldás megjelenítése
Ahoz, hogy a négyzetes hasáb passzolni tudjon a furatba, az kell, hogy a hasáb térfogata azonos legyen
a furat térfogatával.
Azonban mivel a furat és a hasáb hossza egyenlõ lesz, ezért elegendõ ha az alapterületük
egyforma, azaz:
8mm x 8mm = r2 * π
ez alapján pedig:
r = (64mm2 / π)0,5 = 4,513mm
A futrat átmérõje tehát a sugár duplája D = 2 * r = 9,027mm
(Bocs, hogy a négyzetgyök helyett 0,5. hatványt használtam, de a weboldalon ezt könnyebb bevinni mint a gyökjelet :))
Digitális technikában binárisan tároljuk számokat. 1 bájton (azaz 8 biten) 256 féle számot tudunk tárolni (pl. 0...255).
Ha ezek közül a számok közül kiválasztjuk azokat a bináris számokat, amelyekben ugyanannyi a nullák száma mint az egyeseké (4-4),
akkor ez hány %-a az összes felírható számnak?
16 bites számok esetén, (8db nullából és 8db egyesbõl álló számokkal) hogyan alakul ez a %?
Megoldás megjelenítése
A feladat elsõ részében azt kell kiszámolni, hogy a 256 felírható szám közül hány darab lesz amiben 4db 1-es van (és 4db nulla).
Volt aki szépen felírta a számokat és megszámolta, és volt aki excelben tette meg ugyanezt. 16bit esetén azonban már
elég nagy számról van szó, ott ez a megoldás nem igazán elõnyös. Tehát hogyan is lehet ezt kiszámolni?
Képzeljük el, hogy van 8db üres helyünk ahol el kell helyeznünk a 4db 1-es bitet. Az elsõ bit esetében 8 szabad hely
közül választhatunk, azaz 8 féle képpen tudjuk elhelyezni. A második 1-es estében már csak 7db szabad hely van, és így tovább.
Ezt tovább gondolva a 4db 1-es bitet 8*7*6*5 = 1680 féle képpen lehet elhelyezni. Azonban a kapott bináris szám
szempontjából mindegy, hogy az 1 biteket tartalmazó helyre milyen sorrendben kerültek be a bitek. Tehát a kapott számunk
annyiszorosa a ténylegesen felírható számoknak ahány féle sorrendben fel lehet rakni a négy bitunket, azaz 4*3*2*1. Tehát a
256 szám közül 8*7*6*5 / (4*3*2*1) = 70db olyan szám lesz ami 4db 1-es és 4db 0 bitet tartalmaz.
Ez %-ban kifejezve 70/256 = 27,34% Tehát a keresett számok, az összes 8 bites szám 27,34%-át teszik ki.
Ahoz, hogy 16 bitre (vagy akármennyi bitre) kiszámolhassuk ugyanezt, fel kellene írni rá egy függvényt.
A fentiekbõl a 8*7*6*5 felírható úgy hogy: 8! / (8/2)!
a 4*3*2*1 pedig mint 4!
Az eredményünk tehát úgy jött ki, hogy: 8! / 4! / 4! tehát 8! / (4!)2
Ugyanez függvénykét, ahol B-vel jelöljük a bitek számát: n = B! / ((B/2)!)2
Tehát 16 bit esetén 16! / (8!)2 = 12870 szám tartalmaz 8db 1-es, és 8db 0-s bitet, a 65535db szám közül.
Az összes 16 bites szám %-ában kifejezve pedig 12870/216 = 19,638%
Egy villanyszerelõ bekötött a pincében három lámpát, amelyeknek fenn, a lakásban van a kapcsolójuk.
Azonban elfelejtette, hogy melyiket lámpát, melyik kapcsolóhoz kötötte. Fent van a lakásban,
de csak úgy tudja meg, hogy melyik lámpa világít, ha lemegy a pincébe és megnézi. De nem szeretne
sokszor lelépcsõzni a pincébe, csak egyszer. Hogy tudja megállapítani egyetlen úttal, hogy melyik kapcsoló melyik lámpát mûködteti?
Megoldás megjelenítése
Felkapcsolja az elsõ kapcsolót, így hagyja pár percig, majd kikapcsolja. Ezután felkapcsolja a második kapcsolót, és lemegy a pincébe.
A pincében a második kapcsolóhoz tartozó lámap világít. A másik két lámpa nem világít, de amelyik elsõ kapcsolóhoz tartozik, az meleg,
a harmadik kapcsolóhoz tartozó lámpa pedig hideg.
Egy szoba falára képeket teszünk fel, úgy hogy kicsi szögeket ütünk be a falba, és erre akasztjuk fel a képeket.
Azonban késõbb kiderül, hogy a szomszéd szobában levõ telefon nem mûködik, mert a falon a vakolatban fut a telefon vékony kéteres
vezetéke. Sajnos az egyik szög pont úgy találta el a falban futó vezetéket, hogy a két ér közé befutva rövidre zárta azokat.
A szomszéd villanyszerelõ átjön segíteni probléma megoldásában. A segédje azt mondja, hogy egyikük kezdje el sorban kihúzni
a szögeket, a másik pedig figyelje mikor szûnik meg a zárlat, és megvan melyik szögnél van a probléma. De a villanyszerelõ
azt mondja, hogy: nem, csak azt az egy szöget fogjuk kihúzni, amelyik a zárlatot okozza! Rendben, de hogyan találja ki, hogy melyik az?
Megoldás megjelenítése
Az a szög amelyik a zárlatot okozza a vezetékkel is kontaktusban van. Tehát egyszerûen azt a szöget kell megkeresni amelyik a
telefon vezetékével zárlatban van, ezt pedig egy sima ellenállásmérõ, és egy kellõen hosszú vezeték segítségével meg lehet tenni.
A mûszer egyik mérõpontját a zárlatos vezetékhez kell kapcsolni, a másik mérõpontot pedig egymás után a szögekhez kell érinteni.
Ahol a mûszer zárlatot jelez, az lesz a rossz helyre beütött szög.
Mi a feladata a számítógépek hálótzati kártyájára (LAN kártyára) épített glimmlámpának? Miért nem félvezetõt építettek be a helyére?
Megoldás megjelenítése
Sejhetõen a glimmlámpát nem világítási célból, és nem is jelzõlámpának tervezték a hálózati kártyára, hiszen a nyitó(vagy gyujtó)
feszültsége legalább 50...80 V körüli, és ekkora feszütséget üzemszerûen nem használnak, és nincs is rá szükség a lan kártyákon.
A megoldás a glimmlámpa feszültség-áram karakterisztikájában keresendõ: a gyujtófeszültség alatt gyakorlatilag nem vesz fel áramot,
felette viszont drasztikusan csökken az ellenállása, ez pedig alkalmassá teszi túlfeszültségvédõ eszköznek. A lan kártyára általában
hosszú vezetékek csatlakoznak, és relatíve kicsi feszültségû jelek mérhetõk rajta, ugyanakkor ezek könnyen összeszedhetnek
zavarokat, és túlfeszültséget (pl. villámcsapás másodlagos hatása - EMI indukált feszültségek). Ezeket zárja rövidre a glimmlámpa.
Manapság bizonyos esetekben ezt már kiváltják félvezetõkkel, de ugyanakkor továbbra is alkalmaznak gáztöltésû, túlfeszültségvédõ
eszközöket, szikraközöket. Ezeknek két elõnye van a félvezetõs megoldásokkal szemben: nagyon nagy áramimpulzusokat
(ill, energia impulzust) képesek elnyelni, meghibásodás nélkül is, inaktív állapotban pedig kimondottan kicsi
(a félvezetõkapacitásoknál kisebb) parazita kapacitást visznek csak be az áramkörbe, így a nagyfrekvenciás jelekre kisebb hatásuk van.
Skori@2020.jun.
